作者:依利特 來源:液相售后 2025-09-25 10:13:40
做實驗時遇上液相色譜儀進氣泡,估計不少實驗人都得皺眉頭 —— 這玩意兒不僅讓基線噪音變多、冒出煩人的鬼峰,更要命的是,會直接影響定量結果的準確性和重復性,辛苦做的實驗很可能白費功夫。
其實不用慌,對付氣泡有套系統的辦法,記住 “先預防、再判斷、后處理” 的原則,就能輕松應對。
一、先做好預防:從源頭杜絕氣泡
對付氣泡,好的辦法就是讓它壓根不出現,這就需要咱們養成好的操作習慣,關鍵在這幾點:
流動相脫氣別偷懶
為啥脫氣這么重要?因為流動相從低溫儲存的地方拿到實驗室,或者用的時候受熱,里面會溶解空氣,等跑到泵或檢測器里,就容易析出氣泡。
具體怎么做?現代儀器大多有在線脫氣機,記得一直開著;配好的流動相用之前,好超聲脫氣 10-20 分鐘,尤其是水相或者緩沖鹽比例高的溶液;要是實驗要求特別高,用氦氣鼓泡脫氣效果穩。
溶劑使用有講究
配流動相時別讓溶劑混溶不均勻,比如有機相和水相比例差太多(像 90% 水相配 10% 有機相),就特容易出氣泡,建議慢慢把水相加到有機相里,或者用磁力攪拌器攪一攪幫著溶解;另外,盡量用 HPLC 級的溶劑,純度高、雜質少,產生氣泡的概率也低。
系統啟動和灌注要細致
啟動儀器前,尤其是換了流動相之后,一定要用 “Purge” 功能,調個較高的流速(比如 5mL/min),把泵和在線脫氣機里的氣泡排干凈,同時用注射器吸一吸排空閥的流出液,直到看不到氣泡為止;方法開始時如果初始流速高,別直接用,先設個梯度,從低流速(比如 0.2mL/min)慢慢升到目標流速,給系統個適應壓力的過程。

表 1.液相色譜儀氣泡預防核心措施表
相關產品推薦:1、高效液相色譜儀 2、超高效液相色譜儀 3、制備液相色譜儀 4、專用液相色譜儀
二、學會判斷:氣泡藏在哪兒?
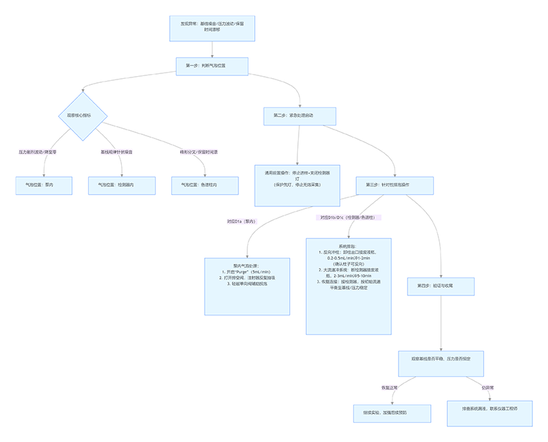
要是發現壓力波動、基線有噪音,或者保留時間不穩定,先別急著處理,得先搞清楚氣泡在哪個位置:
氣泡在泵里:壓力會忽高忽低,波動特別大,有時候甚至會降到零;
氣泡在檢測器里:基線會出現規律的、尖尖的針狀噪音峰;
氣泡在色譜柱里:峰形會變差、分叉,保留時間也會漂移。

表2.液相色譜儀氣泡位置判斷表?
三、及時處理:一步步排出氣泡
確定氣泡位置后,就按步驟來排,別慌手慌腳:
第一步:先停掉進樣和檢測
趕緊停止數據采集,把檢測器的燈(比如 DAD/UV 燈)關掉,畢竟氘燈不便宜,得好好保護。
第二步:反向沖洗色譜柱(推薦這么做)
這方法有效,對色譜柱損傷也小。先把色譜柱連接檢測器的那端卸下來,接到進樣閥的排空口,或者直接連個廢液瓶;然后把泵的流速調慢(比如 0.2-0.5mL/min),用流動相反向沖色譜柱 1-2 分鐘,這樣能靠柱壓把氣泡從柱子接泵的那端推出來 —— 這端的篩板孔徑大,不容易堵。
提醒一句:沖之前先確認色譜柱能不能反向用(現在大多色譜柱可以),沖完記得把柱子按正確方向裝回去。
第三步:大流速沖整個系統
柱子裝回原位后,先不連檢測器,把檢測器入口端直接插進廢液瓶,用較高的流速(比如 2-3mL/min,別超過柱壓上限)沖系統 5-10 分鐘,把殘留的氣泡全沖到廢液里。
第四步:讓系統平衡好
再把檢測器接回去,用實驗方法規定的初始流速平衡系統,等基線平穩、壓力穩定了,再繼續做實驗。
四、特殊情況:泵里卡了氣泡咋辦?
要是氣泡卡在泵的單向閥里,泵就沒法正常工作,這時候可以用儀器的 “Purge” 功能,或者打開排空閥,用高流速沖泵;也能用注射器在排空閥出口反復吸,幫著排氣泡,有時候輕輕敲敲單向閥,也能讓氣泡脫離。
后再叮囑幾句:對付氣泡,預防永遠比處理重要,流動相脫氣一定要按規程來;發現問題先準確定位氣泡位置;處理時別用太快的流速、太高的壓力,免得傷了色譜柱和儀器;要是這些方法都不管用,可能是系統漏液之類的其他問題,別硬扛,及時找儀器工程師幫忙。

表3.泵內氣泡專項處理表
液相色譜儀氣泡異常處理流程

相關文章推薦